Так в том-то и дело, что там его для серьезного выхлопа кардинально мало, только если в 2 этажа городить.
Остается потасовать ОУ, включая потенциально “дискретные” наборы, которые уже по сути не ОУ, а платки с россыпью.
У меня из “тасовки” ОУ выходила для 1541 интересная схема из 2хNE5534+ 2xОРА128 (эти обязательно с радиатором). NE5534 в моем случае были от Ti, ну там по идее в оригинале Сигнетиковские стоят, они должны быть ок.
Ну, панельки уже установлены, а в них - OPA2134. Пока …
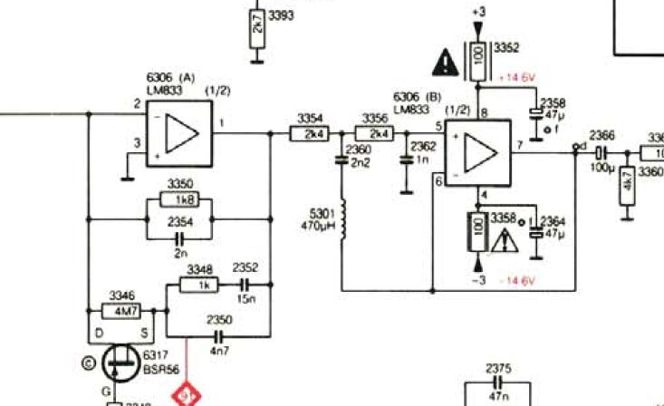
Так в оригинале стоят LM833.
Ну ОРА2134 это ж ни о чем, как наверняка понимаете. Они еще и фазу крутят. Бурсоны у меня к TDA1541 никак не заходили (есть все), там все очень нежно.
ОУ и россыпью, те же ОУ.
Хм, это ж стерео…
Там вообще в классик схеме моно ОУ
Ну собственно если вы туда 2134 поставили, то понятно что стерео в вашем случае…
Burson в панельки втыкается вместо 2134 и пр.
Ну есть еще несколько производителей дискретных ОУ.
В CD360? Вы уверены? ![]()
Да у меня есть почти все ), и Спаркосы и прочее )).
Да ну это все “дискретное” только по названию.
Их к Дельта Сигмам хорошо совать, а к NOS мультибиту не особо польза есть.
Не в CD-360, а в классике схеме выхлопа на ОУ от “отцов основателей”. Тут-то видимо упрощено.
не совсем, в них намного меньше элементов, чем в ОУ на кристале. Они проще и ближе к нормальному звуку.
Миш, ты же понимаешь, что Операционный Усилитель он хоть из скольки элементов, всё равно, останется Операционным Усилителем. Это же функция микросхемы/сборки - сложение сигналов.
Так я имею только его… ![]()
Разговор начали с этого
И я спросил про “выхлоп” исключительно для это плеера. ![]()
Ну в общем я с 1541 со схемами со стереоОУ дела не имел, тут аналогии могут быть не совсем верными. Из классик моно схем, кроме ранее указанной очень специфичной для 1541, могу еще вспомнить более универсальную 2хОРА627+2хAS401.
На стерео на дельта-сигму знаю что ставить, а на 1541 как-то все схемы, что были в хозяйстве - с моно ОУ.
Они не СТЕРЕО ОУ, как Вы пишите, а двойные. И распределены так, что каждая микросхема работает в своём канале - первая половинка - преобразователь ток-напряжение, вторая - фильтр.
Так и я об этом же! ![]()
Я стерео и моно пишу чтобы не писать длинно двухканальные и одноканальные, суть-то понятна.
Мож, лампу проще поставить? ![]()
Проще, ибо обвеса минимум, а миниатюрные лампы есть. Хоть 6111, хоть наши советские нувисторы, которые еще миниатюрнее. Да им и особо высокое не нужно, кажется.
Если с точки зрения звука, а не техники, то обычный выхлоп на ОУ c 1541 дает “пустой звук”, можно там его “консервной банкой” обозвать )), вокал звучит сам по себе гладко и душевно, тембры натуральны, но мутноваты и пустоваты, верх скруглен, низ подрезан.
NOS возвращает остроту атак, расширяет вверх вниз.
Выхлоп должен это “наполнить” как минимум (это отчасти реально на ОУ), ну и решить вопрос с фильтрацией в идеале (но ОУ это не решат в классик схеме).

