Это точная схема? Или приблизительная, как китайцы любят?
Вижу, лампы 6N2 и 6P15.
это тоже самое (имеется ввиду для мастера)
Вот этот вроде по родной схеме Dynaco реализован, как раз я имел ввиду его
https://aliexpress.ru/item/1005008021173618.html?sku_id=12000043288893158&spm=a2g2w.productlist.search_results.7.13495333sJR6cg
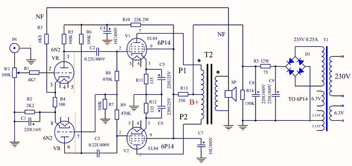
По фото 1:1 как у меня ![]()
Ну ничего страшного, просто требуется настройка после китайцев
А что и как настраивать?
мастер должен определить
Ну может, если ему подсказать, меньше возьмёт за определение ![]()
Надо все лампы замерить, может некондицию впендюрили и пр. Напряжения везде промерить. Индуктивность и сопротивление выходных трансформаторов, так же все пайки и т.д.
Подойдут.
По мне если это действительно NOS (а иначе как сохранились коробочки), то это дешево. Лампочки моего детства - сколько я в них наигрался в свое время (в них и в их тесловский аналог)
.
Они подобранный квартет? Не, все равно дорого.
Очень дорого.
Давно телемастер рассказывал: Прихожу на дом к заказчику, меняю лампы в телевизоре, новую из коробочки достаю ставлю, а старую в коробочку кладу и забираю.
Потом сын или внук продает нам лампы и говорит, что мол, все в коробочках - значит новые.
Я правда 6п14п ев брал по 800р запечатоные, тоже 60 годов. Пару месяцев назад
Этих годов лампы уже сложно найти. Но я два месяца назад евшки брал за 4000 тысячи вроде, эти за 10000 кажется дорого, наверно уже можно посмотреть что-то из импорта?
Хорошо но дорого ![]()

