dmitre
(Π±Π°ΡΠΌΠ΅Π½)
1
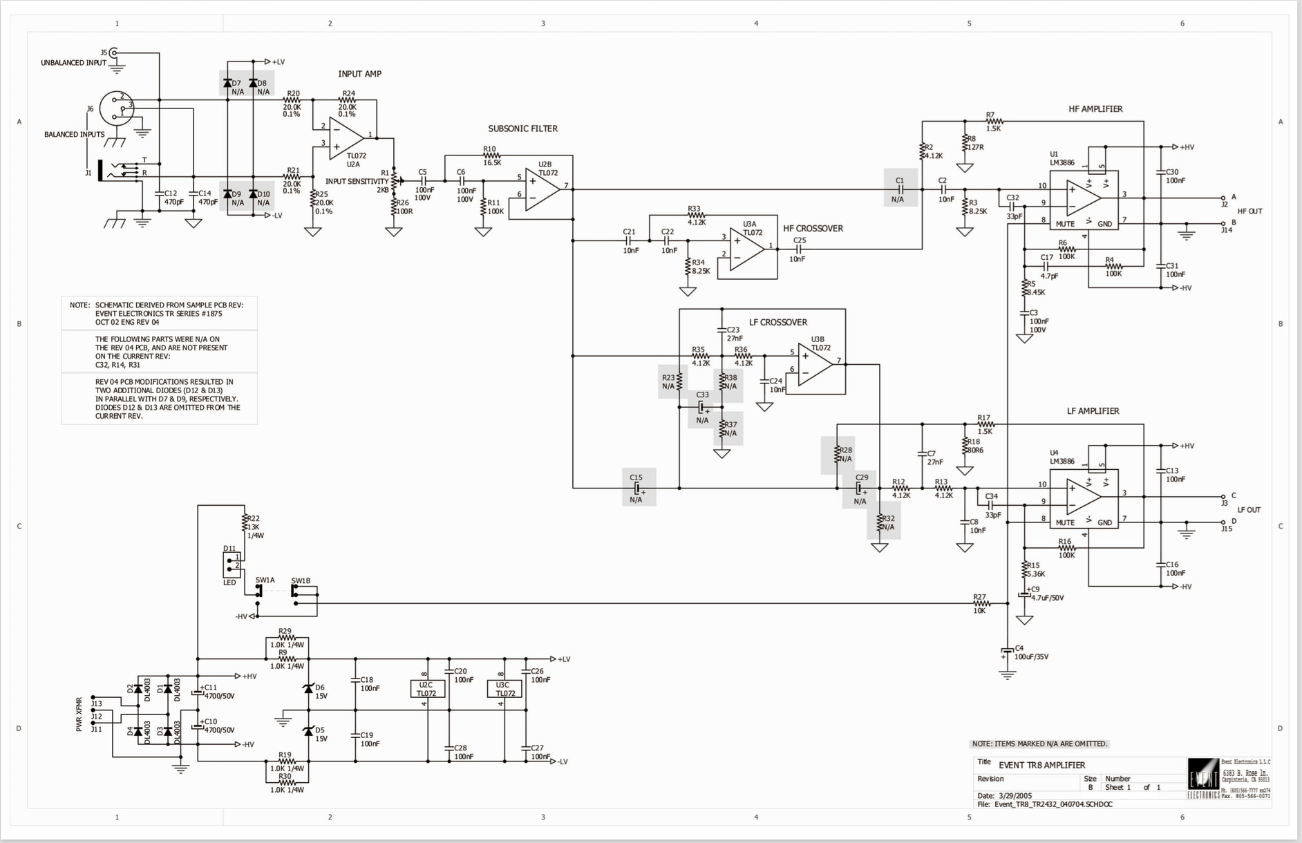
ΠΠ΅ΠΊΠΎΡΠΎΡΡΠ΅ ΠΈΠ· Π²Π°Ρ Π² ΠΊΡΡΡΠ΅, ΡΡΠΎ Ρ ΡΡΡ Π·Π°ΠΊΡΡΠ» Π΄Π°Π²Π½ΠΈΠΉ Π³Π΅ΡΡΠ°Π»ΡΡ ΠΈ ΠΊΡΠΏΠΈΠ» ΠΏΠ°ΡΡ Π°ΠΊΡΠΈΠ²Π½ΡΡ
ΠΌΠΎΠ½ΠΈΡΠΎΡΠΎΠ² Event TR-8. ΠΡΠΊΠ°Π» ΡΠ²ΠΎΠΉ Π»ΡΡΡΠΈΠΉ ΡΠΊΠ·Π΅ΠΌΠΏΠ»ΡΡ Π»Π΅Ρ ΠΏΡΡΡ, Π½Π°Π²Π΅ΡΠ½ΠΎΠ΅. ΠΠ°ΡΡΠΎΠ»ΡΠΊΠΎ Ρ ΠΏΡΠ΅ΠΈΡΠΏΠΎΠ»Π½ΠΈΠ»ΡΡ ΡΡΠΎΠΉ Π°ΠΊΡΡΡΠΈΠΊΠΎΠΉ, ΡΡΠΎ ΠΏΠΎΡΠ΅Π» ΡΠ·Π½Π°Π²Π°ΡΡ, ΡΡΠΎ Π·Π° ΠΌΠ°Π³ΠΈΡ Π²ΡΡΡΠΎΠΈΠ»ΠΈ Π² ΡΡΠΈΠ»ΠΈΡΠ΅Π»Ρ ΡΡΠΎΠΉ Π°ΠΊΡΠΈΠ²Π½ΠΎΠΉ Π°ΠΊΡΡΡΠΈΠΊΠΈ. ΠΠ° ΠΊΠΎΠΏΠ΅ΠΉΠΊΠΈ ΠΌΠ½ΠΎΠ³ΠΎ Π°ΡΠ΄ΠΈΠΎΡΠ°Π΄ΠΎΡΡΠΈ!
ΠΠΊΠ°Π·Π°Π»ΠΎΡΡ, ΡΡΠΎ Π² Π±ΠΈΠ°ΠΌΠΏΠΈΠ½Π³ΠΎΠ²ΠΎΠΌ ΡΡΠΈΠ»Π΅Π½ΠΈΠΈ ΠΈΡΠΏΠΎΠ»ΡΠ·ΡΠ΅ΡΡΡ LM3886 β ΠΎΠ΄Π½Π° ΠΈΠ· ΡΠ°ΠΌΡΡ
ΠΏΠΎΠΏΡΠ»ΡΡΠ½ΡΡ
ΠΌΠΈΠΊΡΠΎΡΡ
Π΅ΠΌ ΡΡΠΈΠ»Π΅Π½ΠΈΡ Π·Π²ΡΠΊΠ°! Π Π²Π΅Π΄Ρ Ρ ΠΊΡΠ°Π΅ΠΌ ΡΡ
Π΅ ΡΠΆΠ΅ ΡΠ»ΡΡΠ°Π» ΠΏΡΠΎ Π½Π΅Π΅. ΠΠΎΠ½Π΅ΡΠ½ΠΎ ΠΆΠ΅ ΡΡΠΈΠ»ΠΈΡΠ΅Π»Ρ 47 Labs Shigaraki ΡΠΎΠ±ΡΠ°Π½ Π½Π° Π½Π΅ΠΉ ΠΈ ΠΎΠ³ΡΠΎΠΌΠ½ΠΎΠ΅ Π΄Π²ΠΈΠΆΠ΅Π½ΠΈΠ΅ ΠΏΠΎΠ²ΡΠΎΡΠΈΡΠ΅Π»Π΅ΠΉ Shigaclone. Jeff Rowland Model 10, 12 ΠΈ 112 ΠΈΠ· 1999-2010 Π³ΠΎΠ΄ΠΎΠ² ΡΠΎΠΆΠ΅ ΡΠΎΠ±ΡΠ°Π½Ρ Π½Π° Π½Π΅ΠΉ!
ΠΠΎ ΠΌΠΈΠΊΡΠΎΡΡ
Π΅ΠΌΠ° ΠΏΡΠΎΠ΄ΠΎΠ»ΠΆΠ°Π΅Ρ ΠΆΠΈΡΡ πΈπͺ ΠΠ½ΡΠ΅Π³ΡΠ°Π»ΡΠ½ΠΈΠΊ Moonriver 404 β Π²ΠΈΠ½ΡΠ°ΠΆΠ½ΠΎ ΡΠ½Π°ΡΡΠΆΠΈ, ΡΠΎΠ²ΡΠ΅ΠΌΠ΅Π½Π½ΠΎ Π²Π½ΡΡΡΠΈ β 50ΠΡ ΠΈΠ· MalmΓΆ, SWEDEN β ΠΠΠΠΠ Π¨ΠΠ ΠΈ π° Π£ΡΠΈΠ»ΠΈΡΠ΅Π»Ρ SCIBER AMPLOI β ΠΏΠΎΠ΄ΡΡΠ½ΠΈΡΠ΅ Π²Π°ΡΠΈ Π±ΠΈΠ²Π½ΠΈ! β ΠΠΠΠΠ Π¨ΠΠ Π΄ΠΎΠΊΠ°Π·ΡΠ²Π°ΡΡ, ΡΡΠΎ Π²ΡΠ΅ Π½Π΅ Π·ΡΡ! ΠΠ½ΠΎΠ³ΠΎ ΠΊΡΠΎ ΠΏΠΎΡΡΠ°ΡΡΠ²ΠΎΠ²Π°Π» Π² ΡΡΠΎΠΌ Π΄Π²ΠΈΠΆΠ΅Π½ΠΈΠΈ Audio Analogue Verdi Settanta Rev.2.0 | ΠΆΡΡΠ½Π°Π» SalonAV
ΠΡΠ° ΡΠ΅ΠΌΠ° ΠΏΡΠΎ ΠΆΠΈΠ²ΠΎΠΉ Π·Π²ΡΠΊ, Π° ΠΎΠ½ Π² ΡΡΠΈΠ»ΠΈΡΠ΅Π»ΡΡ
Π½Π° ΡΡΠΎΠΉ ΡΠ±ΠΎΡΠΊΠ΅ ΡΠΎΡΠ½ΠΎ Π΅ΡΡΡ. Π‘Π°ΠΌΠΎΠ΄Π΅Π»ΡΠ½ΠΎΠ΅ ΠΈ ΠΏΠ»Π°ΡΡ ΠΈΠ· ΠΠΈΡΠ°Ρ ΡΠΎΠΆΠ΅ ΠΌΠΎΠΆΠ½ΠΎ ΠΎΠ±ΡΡΠ΄ΠΈΡΡ.
10 Π»Π°ΠΉΠΊΠΎΠ²
ΠΠΌΠ΅ΡΡΠ΅ Ρ Π³Π΅ΠΉΠ½ΠΊΠ»ΠΎΠ½Π°ΠΌΠΈ, ΠΈ ΠΎΡΠΈΠ³ΠΈΠ½Π°Π»ΡΠ½ΡΠΌ Π³Π΅ΠΉΠ½ΠΊΠ°ΡΠ΄ΠΎΠΌ?
Π£ ΠΏΠΎΡΠ»Π΅Π΄Π½Π΅Π³ΠΎ ΡΠΈΡΠ΅ΠΉΠ» Π² 4ΡΡΡ usd. ΠΈ ΡΡΠΈ ΡΡΠΈΠ»ΠΈΡΠ΅Π»ΠΈ Π΄ΠΎ ΡΠΈΡ
ΠΏΠΎΡ Π² ΡΠ΅Π½Π΅, ΠΊΠ°ΠΊ ΠΈ Π΄ΠΆΠ΅ΡΡΡ ΡΠΎΠ»Π°Π½Π΄Ρ Π½Π° 3886 Ρ ΡΠΈΡΠ΅ΠΉΠ»ΠΎΠΌ Π² 8.5ΡΡΡ usd ΠΏΡΠΈΠ·Π½Π°Π½Π½ΡΠ΅ ΠΊ ΡΠΎΠΌΡ ΠΆΠ΅ ΠΆΠ΅ΠΌΡΡΠΆΠΈΠ½Π°ΠΌΠΈ Π² ΡΠ²ΠΎΠ΅ΠΌ ΠΊΠ»Π°ΡΡΠ΅ (concentra, model 12) ΠΈ Π΅ΡΠ΅ pedja rogic Π΄Π΅Π»Π°Π» ΠΈ Π΄Π΅Π»Π°Π΅Ρ ΡΠ²ΠΎΠΈ ΡΡΠΈΠ»ΠΈΡΠΈΡΠ΅Π»ΠΈ Π½Π° ΡΡΠΎΠΉ ΡΠ»Π΅ΠΌΠΊΠ΅ ΠΈΡΠΊΠ»ΡΡΠΈΡΠ΅Π»ΡΠ½ΠΎ ΡΠΆΠ΅ ΠΌΠ½ΠΎΠ³ΠΎ Π΄Π΅Ρ (ΠΊΠΎΠ½ΡΠΎΡΠ° audial), Ρ
ΠΎΡΡ ΡΠΎΠ±ΡΠ°ΡΡ Π΄ΠΈΡΠΊΡΠ΅Ρ Π΅ΠΌΡ ΠΏΡΠΎΡΠ΅ ΠΏΡΠΎΡΡΠΎΠ³ΠΎ - ΠΎΠ½ ΠΌΠ°ΡΡΠ΅Ρ ΠΏΠΎ ΡΡΠ°Π½Π·ΠΈΡΡΠΎΡΠ½ΠΎΠΉ ΡΡ
Π΅ΠΌΠΎΡΠ΅Ρ
Π½ΠΈΠΊΠ΅. ΠΠ½ΠΎΠ³ΠΈΠ΅ ΡΠ°ΠΊΠΆΠ΅ ΠΏΡΠΈΠΊΠ°Π»ΡΠ²Π°ΡΡΡΡ Ρ clones audio Π½Π° ΡΡΠΎΠΌ ΡΠΈΠΏΠ΅. ΠΠ΅ΡΠΈΡΠΈΡ ΠΎΡΠΈΠ³ΠΈΠ½Π°Π»ΡΠ½ΡΡ
Π³Π΅ΠΉΠ½ΠΊΠ°ΡΠ΄ΠΎΠ² ΠΎΡ 47labs ΠΏΡΠΈΠ²Π΅Π» ΠΊ ΠΏΠΎΡΠ²Π»Π΅Π½ΠΈΡ Π΄Π°ΠΆΠ΅ ΡΠ΅Π»ΡΠΉ ΠΊΠΎΠ½ΡΠΎΡΡ, ΡΠ΄Π°Π»Π°Π²ΡΠ΅ΠΉ ΡΠ΅Π±Π΅ ΠΈΠΌΡ Π½Π° ΠΊΠ»ΠΎΠ½ΠΈΡΠΎΠ²Π°Π½ΠΈΠΈ ΡΡΠΈΠ»ΠΈΡΠ΅Π»Π΅ΠΉ Ρ lm3886 
ΡΠ΄ΠΈΠ²ΠΈΡΠ΅Π»ΡΠ½ΠΎ Π²ΡΠ΅ ΡΡΠΎ )
Π’Π΅Ρ
Π½ΠΎΠΊΡΠ°ΡΡ ΡΡΠΈΡΠ°ΡΡ Π»ΡΡΡΠΈΠΌΠΈ Π² ΠΌΠΈΡΠ΅ Π½Π΅ΡΠΊΠΎΠ»ΡΠΊΠΎ ΡΡΠΈΠ»ΠΈΡΠ΅Π»Π΅ΠΉ Ρ ΡΠ»ΡΡΡΠ° ΠΏΡΠΎΠ·ΡΠ°ΡΠ½ΠΎΡΡΡΡ ΠΈ ΠΊΠΎΡΠΌΠΈΡΠ΅ΡΠΊΠΈΠΌΠΈ ΠΏΠ°ΡΠ°ΠΌΠ΅ΡΡΠ°ΠΌΠΈ, ΡΡΠ΅Π΄ΠΈ ΠΊΠΎΡΠΎΡΡΡ
hypex 1200, benchmark ΠΈβ¦ ΠΊΠΎΠΌΠΏΠΎΠ·ΠΈΡΠ½Π°Ρ ΡΡ
Π΅ΠΌΠ° Π½Π° lm3886 ΠΎΡ neuchrome audio )
ΠΡΡ
ΠΎΠ΄ΠΈΡ 3886 ΡΠ΄ΠΎΠ²Π»Π΅ΡΠ²ΠΎΡΠΈΠ»Π° ΠΊΠ°ΠΊ Π»ΡΠ±ΠΈΡΠ΅Π»Π΅ΠΉ Π»Π°ΠΌΠΏΠΎΠ²ΠΎΠ³ΠΎ Π·Π²ΡΠΊΠ°, ΡΠ°ΠΊ ΠΈ ΠΊΠ°ΡΠ΅Π³ΠΎΡΠΈΡΠ½ΡΡ
ΡΠ΅Ρ
Π½ΠΎΠΊΡΠ°ΡΠΎΠ². Π Π·Π°Π²ΠΈΡΠΈΠΌΠΎΡΡΠΈ ΠΎΡ ΡΠ΅Π°Π»ΠΈΠ·Π°ΡΠΈΠΈ 
Π£ΡΠΈΠ»ΠΎΠΊ ΠΎΡ 47labs ΠΈ Π΅Π³ΠΎ ΠΊΠ»ΠΎΠ½Ρ ΠΏΠΎ Π½ΡΡΡΡ Π΄ΠΎΡΡΠΎΠΉΠ½Ρ ΡΠΎΠΆΠ΅ Π±ΡΡΡ Π² ΡΡΠΎΠΉ Π²Π΅ΡΠΊΠ΅ (Π½Π°Π²Π΅ΡΠ½ΠΎΠ΅ Π±ΡΠ»ΠΈ ΡΠΆΠ΅):
16 Π»Π°ΠΉΠΊΠΎΠ²
Jazz36
(ΠΠ»Π΅ΠΊΡΠ°Π½Π΄Ρ)
3
Π±ΡΠ» ΠΏΠ΅ΡΠΈΠΎΠ΄ ΠΊΠΎΠ³Π΄Π° Π²ΡΠ΅ ΠΊΠΈΠ½ΡΠ»ΠΈΡΡ ΠΏΠΎΠ²ΡΠΎΡΡΡΡ ΡΡΠΈΠ»ΠΈΡΠ΅Π»ΠΈ Π½Π° ΠΠ-ΠΊΠ°Ρ
, Π³ΠΎΠ½Π΄ΠΎΠ±ΠΈΠ»ΠΈ ΠΊ Π½ΠΈΠΌ ΠΌΠΎΡΠ½ΡΠ΅ ΠΏΡΠΎΠ΄Π²ΠΈΠ½ΡΡΡΠ΅ ΠΠ, ΡΠΎΠΏΠΎΠ²ΡΡ ΠΊΠΎΠΌΠΏΠ»Π΅ΠΊΡΠ°ΡΠΈΡ ΠΈ Ρ.ΠΏ.
Π½ΠΎ Π²ΠΎΡ ΡΠ°ΠΊ ΡΡΠΎ Π±Ρ ΠΏΠ΅ΡΠ΅ΠΏΠ»ΡΠ½ΡΡΡ ΡΠ°ΠΊ ΠΆΠ΅ Π½Π° ΠΊΠΎΠ»Π΅Π½ΠΊΠ΅ ΡΠΎΠ±ΡΠ°Π½Π½ΡΠΉ ΡΡΠΈΠ»ΠΈΡΠ΅Π»Ρ Π½Π° Π΄ΠΈΡΠΊΡΠ΅ΡΠ½ΡΡ
ΡΠ»Π΅ΠΌΠ΅Π½ΡΠ°Ρ
, ΡΠ°ΠΊΠΎΠ³ΠΎ Π½Π΅ ΡΠ»ΡΡΠ°Π»ΠΎΡΡ, ΠΏΠΎΡΠΎΠΌΡ ΠΈ ΠΏΡΠΎΡΠ»ΠΎ ΠΏΠΎΠ²Π΅ΡΡΠΈΠ΅,
Π²ΠΎΠ·ΠΌΠΎΠΆΠ½ΠΎ Π½Π΅ ΡΠΌΠΎΠ³Π»ΠΈ ΠΏΡΠ°Π²ΠΈΠ»ΡΠ½ΠΎ ΠΏΡΠΈΠ³ΠΎΡΠΎΠ²ΠΈΡΡ, Ρ
Π·, ΡΠΈΡΠΌΠ΅Π½Π½ΡΠ΅ ΠΎΡΠΈΠ³ΠΈΠ½Π°Π»Ρ ΡΠ»ΡΡΠ°ΡΡ ΠΌΠ½Π΅ Π½Π΅ Π΄ΠΎΠ²ΠΎΠ΄ΠΈΠ»ΠΎΡΡ, Π½ΠΎ ΠΎΡΠ½ΠΎΡΠ΅Π½ΠΈΠ΅ ΠΏΡΠ΅Π΄Π²Π·ΡΡΠΎΠ΅ ΠΊ ΡΡΠΈΠ»Π΅Π½ΠΈΡ Π½Π° ΠΌΠΈΠΊΡΠΎΡΡ
Π΅ΠΌΠ°Ρ
ΠΎΡΡΠ°Π»ΠΎΡΡ.
3 Π»Π°ΠΉΠΊΠ°
ΠΠΎΠΉ ΠΎΠΏΡΡ ΡΠ°ΠΊΠΎΠΉ. ΠΠ΅Ρ 10 ΠΆΠΈΠ» Ρ jeff rowland concentra ΠΈ Π½ΠΎΡΠΈΠ» Π΄ΠΎΠΌΠΎΠΉ ΡΡΠΎΠ±Ρ Π΅Π³ΠΎ Β«Π²ΡΠΆΠΈΡΡΒ» ΠΌΠ½ΠΎΠ³ΠΎ Π²ΡΠ΅Π³ΠΎ: rotel, amr, plinius, burmester, aesthetix, Audio research, conrad johnson, rega, valvet, maccormak ΠΈ Π΅ΡΠ΅ ΡΡΠΎΠ»ΡΠΊΠΎ ΠΆΠ΅ ΠΏΡΠΈΠΌΠ΅ΡΠ½ΠΎ ΡΠ°Π·Π½ΡΡ
Π½Π΅ Π²ΡΠΏΠΎΠΌΠ½Ρ ΡΡΠ°Π·Ρ ΠΊΠ°ΠΊΠΈΡ
ΡΡΠΈΠ»ΠΈΡΠ΅Π»Π΅ΠΉ. Π’ΠΎΠ»ΡΠΊΠΎ burmester 956 mk2 ΠΈ trl samson ΡΠ²Π½ΠΎ Π±ΡΠ»ΠΈ Π»ΡΡΡΠ΅. Β«ΠΠΎΡ ΡΠ΅Π±Π΅ ΠΈ ΡΠ»Π΅ΠΌΠΊΠ°Β» Π·Π°ΠΏΠΎΠΌΠ½ΠΈΠ» ΡΠΎΠ³Π΄Π° Ρβ¦
6 Π»Π°ΠΉΠΊΠΎΠ²
Jazz36
(ΠΠ»Π΅ΠΊΡΠ°Π½Π΄Ρ)
5
Π½Π°Π΄ΠΎ Π±ΡΠ»ΠΎ ΠΏΡΠΈΡΠ°ΡΠΈΡΡ ΠΠ°ΡΡ ΠΠ°Π±Ρ))
1 Π»Π°ΠΉΠΊ
ΠΠΎΡΠ΅Π» ΠΎΡΡΡΠΎΠΏ.
ΠΏΡΠΈΡΠ°ΡΠΊΠΈΠ²Π°Π» valvet a3.5 ΠΊΠΎΡΠΎΡΡΠΉ Β«Π±ΡΠ°ΡΒ» ΠΏΠ°ΡΡΡ 30.
Bato
(ΠΠ½ΡΠΎΠ½)
8
ΠΡΡΡ Π½Π° Π»ΠΌΠΊΠ΅ 12 ΠΊΠ°Π½Π°Π»ΡΠ½ΡΠΉ ΠΏΡΠΎΡ. ΠΌΠΎΡΠ½ΠΈΠΊ Π°ΠΌΠ΅ΡΠΈΠΊΠ°Π½ΡΠΊΠΈΠΉ.
ΠΡΠ°Π²ΠΈΡΡΡ.
1 Π»Π°ΠΉΠΊ
dmitre
(Π±Π°ΡΠΌΠ΅Π½)
9
Π ΡΠ΅ΠΊΡΠ΅Ρ ΠΏΡΠΎΡΡ! ΠΠ΅ Π·Π½Π°Ρ, ΡΡΠΎ Π΅ΡΠ΅ Π½ΡΠΆΠ½ΠΎ Π΄Π»Ρ ΠΌΠ΅Π»ΠΎΠΌΠ°Π½ΡΠΊΠΎΠ³ΠΎ ΡΠ°ΡΡΡΡ
There are 2 heatsinked chips say LM3886 on them, so I guess this makes itβs amplifier similar to the infamous gainclone?
47 Labs Π² Π΄Π΅Π»Π΅ 
ΡΠ΅ΠΏΡΡΠ°ΡΠΈΡ LM3886: Π½ΠΈΠ·ΠΊΠΈΠ΅ ΠΈΡΠΊΠ°ΠΆΠ΅Π½ΠΈΡ Π½Π° ΡΠ΅Π°Π»ΡΠ½ΠΎΠΉ Π½Π°Π³ΡΡΠ·ΠΊΠ΅, Π²ΡΡΠΎΠΊΠ°Ρ ΡΡΡΠΎΠΉΡΠΈΠ²ΠΎΡΡΡ, ΠΌΠΎΡΠ½ΠΎΡΡΡ, Π΄ΠΎΡΡΠ°ΡΠΎΡΠ½Π°Ρ Π΄Π»Ρ Π±ΠΎΠ»ΡΡΠΈΠ½ΡΡΠ²Π° Π΄ΠΎΠΌΠ°ΡΠ½ΠΈΡ
ΡΠΈΡΡΠ΅ΠΌ, ΠΈ Ρ
Π°ΡΠ°ΠΊΡΠ΅ΡΠ½ΠΎΠ΅ Β«Π°Π½Π°Π»ΠΎΠ³ΠΎΠ²ΠΎΠ΅Β» ΠΏΠΎΠ²Π΅Π΄Π΅Π½ΠΈΠ΅ Π½Π° ΡΡΠ΅Π΄Π½ΠΈΡ
ΡΡΠΎΠ²Π½ΡΡ
. * LM3886 ΠΈΠΌΠ΅Π΅Ρ Π±ΠΎΠ»Π΅Π΅ Π²ΡΡΠ°ΠΆΠ΅Π½Π½ΡΡ Π²ΡΠΎΡΡΡ Π³Π°ΡΠΌΠΎΠ½ΠΈΠΊΡ Π² ΡΠΏΠ΅ΠΊΡΡΠ΅ ΠΈΡΠΊΠ°ΠΆΠ΅Π½ΠΈΠΉ, ΡΡΠΎ Π½Π΅ΠΊΠΎΡΠΎΡΡΠ΅ ΡΡΠΈΡΠ°ΡΡ ΠΏΡΠ΅ΠΈΠΌΡΡΠ΅ΡΡΠ²ΠΎΠΌ Π΄Π»Ρ βΠΌΡΠ·ΡΠΊΠ°Π»ΡΠ½ΠΎΠ³ΠΎβ Π·Π²ΡΡΠ°Π½ΠΈΡ
Π‘ΡΠΎΡΡ LM3886TF β ΠΎΠ½ΠΈ ΡΡΡΠΎΠΊ ΠΏΠΎΠ΄ΠΎΡΠΎΠΆΠ΅
10 Π»Π°ΠΉΠΊΠΎΠ²
Oracul
(ΠΠ°Π΄ΠΈΠΌ, ΠΌΠΈΠ·Π°Π½ΡΡΠΎΠΏ )
10
Simaudio Moon Neo Ace Mind (ΡΡΠΈΠ»ΠΈΡΠ΅Π»Ρ Π²Π½ΡΡΡΠΈ Π²Π·ΡΡ 240i) - Ρ ΠΎΠ±ΠΎΠΈΡ
Π²Π½ΡΡΡΠΈ LM3886 ΠΈ Π½Π΅ΠΌΠ°Π»Π°Ρ ΡΠ΅Π½Π°. Π£Π²Ρ ΡΠ»Π°Π²Ρ ΡΠ²ΠΎΠΈΠΌ Π·Π²ΡΠΊΠΎΠΌ ΠΎΠ½ΠΈ Π½Π΅ ΡΠ½ΠΈΡΠΊΠ°Π»ΠΈ. ΠΡΡΡ Π΄Π°ΠΆΠ΅ ΠΏΡΡΠΌΠΎ ΡΡΠ³Π°ΡΠ΅Π»ΡΠ½ΡΠ΅ ΠΎΡΠ·ΡΠ²Ρ ΡΠΎΠ±Π°ΡΠ½ΠΈΠΊΠΎΠ². Π Π² Π±Π°ΡΠ΅ Π½Π΅ ΠΎΡΠΎΠ±ΠΎ ΠΏΠΎΠΏΡΠ»ΡΡΠ½Ρ (Π²ΠΏΡΠΎΡΠ΅ΠΌ Π²Π»Π°Π΄Π΅Π»ΡΡΠ΅Π² Moonriver ΡΠΎΠΆΠ΅ Π½Π΅ ΡΠΎΠ»ΠΏΡ). Π§ΡΠΎΠ±Ρ Π½Π΅ ΡΠΏΡΠ΅ΠΊΠ°Π»ΠΈ ΠΌΠ΅Π½Ρ Π² Π½Π΅ΠΎΠ±ΡΠ΅ΠΊΡΠΈΠ²Π½ΠΎΡΡΠΈ - Π²Π»Π°Π΄Π΅Π» Neo Ace Π΄Π²Π°ΠΆΠ΄Ρ ΠΈ Π΄ΠΎΠ²ΠΎΠ»ΡΠ½ΠΎ ΠΏΡΠΎΠ΄ΠΎΠ»ΠΆΠΈΡΠ΅Π»ΡΠ½ΠΎΠ΅ Π²ΡΠ΅ΠΌΡ. ΠΠ΅ΠΏΠ»ΠΎΡ
ΠΈΠ΅ Π°ΠΏΠΏΠ°ΡΠ°ΡΡ Π½ΠΎ Π½Π΅ ΠΎΡΠ»Ρ
Π’Π°ΠΊ ΠΌΠΎΠΆΠ΅Ρ Π²ΡΠ΅ ΠΆΠ΅ ΠΏΡΠΈΠΌΠ΅Π½Π΅Π½ΠΈΠ΅ 3886 Π½Π΅ ΡΠ²Π»ΡΠ΅ΡΡΡ Π·Π°Π»ΠΎΠ³ΠΎΠΌ Π·Π²ΡΠΊΠ° ?
2 Π»Π°ΠΉΠΊΠ°
dmitre
(Π±Π°ΡΠΌΠ΅Π½)
11
ΠΠΈΡΠ΅Π³ΠΎ Π½Π΅ Π³Π°ΡΠ°Π½ΡΠΈΡΡΠ΅Ρ Π½ΠΈΡΠ΅Π³ΠΎ.
4 Π»Π°ΠΉΠΊΠ°
Oracul
(ΠΠ°Π΄ΠΈΠΌ, ΠΌΠΈΠ·Π°Π½ΡΡΠΎΠΏ )
12
Π’ΡΡ ΠΏΡΡΠΌΠΎ ΠΏΠΎΠ΄ΠΏΠΈΡΡΡΡ
ΡΠΎΠ»ΡΠΊΠΎ ΠΌΠΎΠΆΠ½ΠΎ ΡΠ°ΡΡΠΈΡΡΠΎΠ²Π°ΡΡ ?
1 Π»Π°ΠΉΠΊ
dmitre
(Π±Π°ΡΠΌΠ΅Π½)
15
Π’Π΅ΠΌΠ° ΠΏΡΠΎ 3886 ΠΈ Π΅Π³ΠΎ ΠΏΡΠΎΠΈΠ·Π²ΠΎΠ΄Π½ΡΠ΅, Π½Π΅ ΡΠ³ΠΎΠ½ΡΠ΅ΠΌ.
Oracul
(ΠΠ°Π΄ΠΈΠΌ, ΠΌΠΈΠ·Π°Π½ΡΡΠΎΠΏ )
16
ΠΡ ΠΌΠΎΠΆΠ΅Ρ Π’ΠΠΠΠ Π½Π΅ ΡΡΠΎΠΈΡ ΠΊΠ°Π½ΠΎΠ½ΠΈΠ·ΠΈΡΠΎΠ²Π°ΡΡ ΠΊΠ°ΠΊΠΈΠ΅ Π»ΠΈΠ±ΠΎ ΡΠ΅ΡΠ΅Π½ΠΈΡ Π°ΠΏΠΏΠ°ΡΠ°ΡΠ½ΡΠ΅ ? ΠΠ΅ ΠΏΠΎΠ΄ΡΠ²Π΅ΡΠΈΠ²Π°ΡΡ ΠΊΠ°ΠΊΠΈΠ΅ Π»ΠΈΠ±ΠΎ Π·Π°Π²ΠΈΡΠΈΠΌΠΎΡΡΠΈ ΠΎΡ Π²Π½ΡΡΡΠ΅Π½Π½ΠΎΡΡΠ΅ΠΉ (ΡΠΈΠΏΠΎΠ² / ΠΊΠΎΠ½Π΄Π΅Π½ΡΠ°ΡΠΎΡΠΎΠ² / ΠΏΡΠΎΠ²ΠΎΠ΄ΠΎΠ² ΠΈ ΡΠ΄). ΠΠ²ΡΡΠΈΡ - Ρ
ΠΎΡΠΎΡΠΎ. ΠΠ΅ Π·Π²ΡΡΠΈΡ - ΠΏΡΠΎΡΠ»ΠΈ ΠΌΠΈΠΌΠΎ.
2 Π»Π°ΠΉΠΊΠ°
dmitre
(Π±Π°ΡΠΌΠ΅Π½)
17
ΠΠ΅ ΠΊΠ°Π½ΠΎΠ½ΠΈΠ·ΠΈΡΡΠΉΡΠ΅, ΠΊΠΎΠ½Π΅ΡΠ½ΠΎ.
Oracul
(ΠΠ°Π΄ΠΈΠΌ, ΠΌΠΈΠ·Π°Π½ΡΡΠΎΠΏ )
18
ΠΠ°ΠΊ Π±Ρ ΡΡΠ° Π²Π΅ΡΠΊΠ° ΡΠ°ΠΊΠΎΠ²Π° (LM3886 - Π³ΡΠ°Π°Π»Ρ ΠΈ Π·Π°Π»ΠΎΠ³ Ρ
ΠΎΡΠΎΡΠ΅Π³ΠΎ Π·Π²ΡΠΊΠ°), Ρ
ΠΎΡΡ ΠΌΠΎΠΆΠ΅Ρ Ρ Π½Π΅Π²Π΅ΡΠ½ΠΎ ΠΏΠΎΠ½ΡΠ» Π΅Π΅.
dmitre
(Π±Π°ΡΠΌΠ΅Π½)
19
ΠΠΎΠΆΠ΅Ρ ΡΠ΅Π±Π΅ ΠΏΠΎΠ·Π²ΠΎΠ»ΠΈΡΡ, Π°Π³Π°. ΠΡΠΎ ΠΏΠ»ΠΎΡ
ΠΈΠ΅ LM3886 ΡΡΡ Π½Π΅ ΠΏΠΈΡΡΡ 
1 Π»Π°ΠΉΠΊ
Dmitry
(Β©)
20
ΠΠ°Π²Π½ΠΎ ΠΈΠ·Π²Π΅ΡΡΠ½ΠΎ - Π²Π°ΠΆΠ½ΠΎ Π½Π΅ ΡΡΠΎ, Π° ΠΊΠ°ΠΊ.
ΠΡΠΎ ΡΠΎ ΠΈ Π½Π° ΠΌΠ°ΡΡΠΎΠ²ΡΡ
LM-ΠΊΠ°Ρ
ΡΠ΄Π΅Π»Π°Π΅Ρ ΡΠ΅Π΄Π΅Π²Ρ. Π Π΄ΡΡΠ³ΠΎΠΌΡ ΠΈ ΡΠ΅Π΄ΡΠ°ΠΉΡΡΡ Π»Π°ΠΌΠΏΡ ΠΈΠ· ΠΠΠΠ° ΡΠ°Π΄ΠΈΠΎΡΡΠ°Π½ΡΠΈΠΈ ΠΏΠΎΠ΄Π»ΠΎΠ΄ΠΊΠΈ Π°Π΄ΠΌΠΈΡΠ°Π»Π° ΠΡΠ½ΠΈΡΠ° Π΄Π°ΠΉ - ΡΠΎΠ»ΡΠΊΠΎ ΠΈΡΠΏΠΎΡΡΠΈΡ.
3 Π»Π°ΠΉΠΊΠ°
gmu69
(Andy)
21
Π₯ΠΎΡΠΎΡΠ°Ρ ΠΌΠΈΠΊΡΠ°, Π΅ΡΠ»ΠΈ Π½Π΅ ΡΡΠ΅Π±ΠΎΠ²Π°ΡΡ ΠΎΡ Π½Π΅Π΅ Π½Π΅Π²ΠΎΠ·ΠΌΠΎΠΆΠ½ΠΎ-ΡΡΠ΅Π·Π²ΡΡΠ°ΠΉΠ½ΠΎΠ³ΠΎ. Π‘Π°ΠΌ Π΄Π°Π²Π²Π½ΠΎ ΠΏΠΎΠ»ΡΠ·ΡΡ ΡΡΠΈΠ»ΠΈΡΠ΅Π»Ρ ΠΠ²ΡΠ΅ΠΉΡΠ΅Π²Π° (ΠΏΠ΅ΡΠ΅ΠΎΡΠΌΡΡΠ»Π΅Π½Π½ΡΠΉ ΠΠ°ΡΡΠΎ) Π½Π° Π½Π΅ΠΉ, Ρ Π΄ΡΡΠ³Π° - ZD50. Π’ΠΎΠΆΠ΅ Π΄ΠΎΠ²ΠΎΠ»Π΅Π½. ΠΠΊΡΡΡΠΈΠΊΠ° - Π²ΡΡΠΎΠΊΠΎΡΡΠΉΡΡΠ²Π΅Π½Π½ΡΠ΅ ΡΡΠΏΠΎΡΠ°β¦Π‘Π»ΡΡΠ°Ρ Π½Π°ΠΌΠ½ΠΎΠ³ΠΎ ΡΠ°ΡΠ΅ ΠΡΠ°ΠΉΡΡΠΎΠ½Π°,Π‘ΠΎΠ½ΠΈ ΠΈ Π Π΅ΡΡΠ΅ΠΊΠΎΠ² ΠΌΠΎΠ½ΠΎΠ±Π»ΠΎΠΊΠΎΠ².