KEF RDM2 - широченная сцена, под джаз и мужской вокал - шикарны.
Opera Prina 2015 , как раз мои на Авито висели у второго хозяина. В отличном состоянии 105 Т. Руб .
Думаю прекрасно уживется с Nola Boxer. В бюджет уложитесь. У меня Нола были дважды.
Вот такой вариант Davis Acoustics Olympia One MASTER 35 но , это уже другой бюджет . Но на маломощные усилители , огонь
у себя такие .
Кстати интересный вариант, да и по наличию есть где выбрать. Похоже надо увеличивать бюджет
А вы не сравнивали их с kef wls50 2? У меня были хочется понимать разницу в звучании
Вопрос мне ?) не сравнивал , из KEF Q350 у меня были . Для первой своей акустики , хорошо. Но тут уже другой ранг , певучесть, вовлеченность. Натуральный , живой звук . Мне очень нравится .
KEF LS50 + Nait 5i и KEF LS50 + однотакт на 6L6 - это два разных звучания.
А с женским как? Прочие жанры?
Тоже искал себе такие под однотакт. Опера же! А потом послушал Seconda с Simply Italy - созданы друг для друга, рекомендуемая мощность усилителя от 10Вт -, так там такой бас был… как из мультимедийного сабвуфера
После этого и приму расхотел. Колонки хорошие, но не для однотакта.
КакОго однотакта?) Поди выходное сопротивление дубасило.
Яж указал:
Того, что производится тем же… производителем
Не самого слабого - примерно 10Вт (сами не знаю).
Сегодня вот как раз нагуглил мнение, что Опера больше транзисторных и гибридных думана, а к лампе у них UR MAX есть.
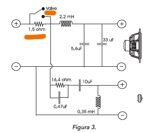
Хороший фильтр для полки
Там со всем хорошо, но с мужским мне понравилось больше. И какой-нибудь адский металкор не для них, а все остальное вполне. Depeche mode, Scorpions прям цепляют.
А с чем пускали? Прям захотелось попробовать свой однотакт на el34 скрестить с ls50. Пробовал Davis - как будто резковато. А на ls50 должен быть звук помягче. И вроде лампа не так реагирует на провалы.
Достаточно обычный второй порядок.
И на твитере обычный CD-comp.
А на нч (почему и запостил в ответ Алексею про “к лампе“) – кнопка “лампа“.
Вопреки расхожему мнению LS50 для своего полного раскрытия требуют очень хорошее усиление. В смысле его тяговитости / мощности.
А у меня как раз с LS50+ Naim 5i не сложилось. Вроде бы и компоненты норм, но синергии не нашел. Поменял в итоге. Было сухо и безэмоционально.
С 300b Rogers Studio 1a и Snell J достойны внимания .
Одно из лучших, что слышал вообще - ls50 + naim xs 3
Как раз не сухо было, в сравнении с primare i25 и hegel 190
5i слабоваты, да.


