У меня такой был: ATDAC10 - ALTOR AUDIO. Смотрите какие отличные замеры!
И ещё парочка DIY с вегалаба и diyaudio на 4490 и pcm58.
Только при прослушке оказывается, что сцена непонятно где, послезвучия напрочь обрублены и общая скучная, бедная, невыразительная подача. Надо обязательно слушать, вносить коррективы, и опять слушать. Разраб который не умеет этого делать, никогда ничего звучащего не сотворит.
Их преимущества в том, что они являются стандартом и если вы используете
любой транспорт за последние 30 лет, то скорее всего там будет либо spidif либо AES выход. Если желания присоединять любые серийные транспорты нет, тогда и неважно, но тогда проект глубоко-глубоко DIY. Но он так и задумывался, насколько я понял.
график покаж
Нет особых проблем купить платку входа AES/Toslink стоит около тысячи рублёв от того же АК.А вообще , как вариант
но нужен клокДа, именно так.
Я могу себе позволить купить любой ЦАП.
Только не понимаю зачем. Пока. DIY мне доставляет радость.
Да, только я использую глубокий апсемплинг HQP. 192К мне не достаточно.
Поэтому USB или I2S.
Я не “разраб”. Я “черным по белому” (цвет шрифта и фон) написал - лох (не удачный термин, согласен). Все что я делаю - для собственного удовольствия.
Я верю в то, что грамотно спроектированный девайс (далеко не уверен, что лично я способен на это) меряется хорошо и звучит хорошо.
Если что то меряется плохо а звучит хорошо - это к особенностям личного восприятия музыки.
Если что то меряется хорошо а звучит плохо - интересная тема для изучения (интеллектуально).
Вот такой вот я фрик. 
Я не слушаю такие ЦАПы. Я даже не встречал их, если честно.
Возможно потому, что не слушал говно. 
Возможно потому, что вообще не слышу. Глухой, то есть. 
Моя мама, например, искренне кайфует слушая музыку на моем старом, дерьмовом Audiolab MDAC в наушниках за 25 USD. И со сценой у нее все ОК, и с подачей. 
Может показаться, что я резко отвечаю - это не так, поверьте.
Я физик-теоретик по образованию, мне сложно воспринимать качественные категории “послезвучия”, “непонятная сцена”, “невыразительная подача”.
Причины (IMO):
- Задача ЦАП (в частности) доносить без искажений то, что записано на носителе. Он делает это хорошо либо плохо и это может быть измерено.
- Слух (как орган) у разных людей развит по разному. Поэтому вполне вероятна ситуация, когда вы, например, что то слышите, а я, например, нет.
- Восприятие музыки (функция центральной нервной системы) - сугубо индивидуальна. Что хорошо мне (мой шаблон качества) - плохо вам, например.
Итог - все мы используем термины, которые понимаем по разному. Жонглируем словами, описываем свой опыт (который крайне субъективен и сложно повторим в другое время, другими людьми).
Зачем?
Я трачу деньги и время на то, что считаю интересным для себя. Я центр своей вселенной (вы своей).
Поверьте, таких людей как я немало. 
UPDATE
Интересное вспомнил - я несколько раз участвовал в открытых тестах разных устройств. После которых участники обсуждали услышанное.
Прикольно - но у разных людей были совершенно разные точки зрения на один и тот же предмет. Более того, один мог хвалить какой то аспект звучания, второй этот же аспект ругать.
Немного завидую. Чуть-чуть. 
Особенно зная цены на цапы.
Насколько я понимаю апсемплить можно и 16\44.
А о чём тема? О том что сделали тестового буратину?
Тут не дуерский форум.
И ещё один минус отсутствия стандартных входов-нельзя
быстро боднуть цап со стандартным цапом уровень которого известен.
Сравнение клоков мне интересно в отношении Яновской платы FiFoPi в качестве апгрейда.
Человек с форума diyaudio высказался, что проапгрейдился на CCHD957, но желаемого прироста не услышал и сейчас у него в планах апгрейд на NDK, но нужен адаптер подходящих размеров.
Да, этим и занимаюсь.
Свои цели я подробно описал. Имею такое обыкновение - писать о целях. См несколько первых постов.
DIY здесь запрещен? Это моя 3-я тема по ЦАП на DIY. Раньше не замечал подобной практики. Где то в правилах написано?
ЦАП не готов на сейчас. Мне предстоят эксперименты.
И зачем бодать? Заметно проще купить готовое устройство. И безпроблемнее.
В первую очередь мне интересно проверить насколько разница в измерениях соответствует слышимой разнице (слепой тест). На конкретном экземпляре (можно изменить все)
По пунктам:
- Организация питания. Зависимость от стабов и кондеев.
- Реклок входных линий.
- Фильтры апсемплинга.
- Клоки.
Вам может быть совершенно не интересна эта тема - нормально. Обычно я просто отписываюсь от малоинтересных тем. Слежу за небольшим количеством интересных. Как и вы, наверняка.
Я не смотрел на его FiFoPi. Не знаю.
Стоковые клоки в McFIFO/McDualXO - крайне низкого качества (честно сказано - только для проверки работоспособности). Замена их на Кристеки - слышно сразу, однозначно. Это как мерседес после лады калины.
Мой опыт такой.
CCHD957 vs NDK SDA - искренне сомневаюсь, что можно что то услышать. Но у меня лежат SDA, попробую.
Я не писал, что запрещено, я просто смысла ветки не особо понимаю.
Информирование?
Чтобы менять в устройстве определённые модули, нужно изначально
быть увереным, что устройство изначально позволяет ету разницу расслышать.
Вот о чем речь шла. Грубо говоря, можно на 100 баксовой платке с Али собрать
модульную буратину, но она не будет репрезентативной по указанным пунктам, питание, реклок и прочее.
Тема цапов мне интересна, если ети цапы уровнем выше либо сравнимы с теми, которые у меня есть. Но для етого их нужно сравнивать. В идеале в одной системе и с одинаковым транспортом.
И клок тоже интересно, правда я думаю над отдельным устройством и клочить буду связку транспорт+цап.
В стоке на FiFoPi такие клоки стоят: XO/OCXO
Для меня смысл - способ публично поделиться своими наблюдениями. Получить обратную связь, обдумать ее, внести коррективы в действия. В итоге - получить новый опыт.
Для вас другой. Либо его вообще нет.
И в чем проблема? Я не вижу смысла в большинстве тем на любом форуме. Но он есть, очевидно, для тех, кто пишет в тему. В чем вопрос?
Ну в общем да, я описал ситуацию на сейчас (с ЦАП). Там много работы предстоит. Буду постепенно дополнять.
Алексей, сорри но XO - это просто сокращение кристаллический осциллятор.
OCXO - Oven Controlled crystal (Xtal) Oscillators. Температурно стабилизированный осциллятор. Обозначение класса.
Если есть фотка - выложите, может кто нибудь поможет опознать.
Если, вдруг, добавите spidif и\или AES
я бы с большим интересом боднул
со своими 16\44 цапама и отчитался бы
имеет ли апсемплинг преимущество
или нет
Ну или ещё какие задачки
можно на сравнение придумать.
Тема конструктора интересная, жаль
что у вас совсем-совсем некоммерческий подход.
по звучанию или измерениям?
Я примерно половину прошлого года был занят техподдержкой / продажами Signalyst DSC на diyaudio . com. Кошмарные воспоминания. Ничем другим заниматься уже не удавалось. Но опыт весьма интересный.
Один из выводов, кстати - аудио-бизнес, ориентированный на Россию это тупик (IMO, конечно). 95% продаж - не Россия.
У меня есть китайская плата AES, SPDIF, Toslink - в I2S на АК4118. В принципе можно с ней экспериментировать, на первый взгляд она неплохо сделана. Ну или свою развести. Это не сложно, но 2-3 месяца займет.
Денис, пока только по измерениям.
Я пока намеренно осторожно выражаюсь, т.к. в двух разных сетах измерений получил разные данные по ИОН+ФНЧ+ОУ (первый раз - одинаково, второй раз - хуже).
Связываю это с разным напряжением питания. В первый раз 9 В, второй 7В - могло не хватить OPA amp для уверенной работы на 5V выходных. Обычно > 2V нужно.
Да, я именно об этих писал. У меня такие же в стоке были. Странно, что человек не увидел разницы с Кристеками. IMO - она огромная (CCHD957).
А схема есть этого дискретника? ИОН в нем хороший, ОУ очень так себе на мой взгляд, обвязка скорее всего ИОН не раскрывает и на половину
Люблю категоричных людей 
Жизнь сразу проще становится, понятнее.
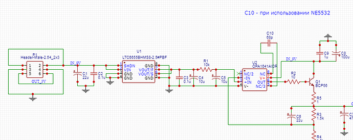
0.1uF - пленка Panasonic PPS
все электролиты - Panasonic SEPC (OSCON)
Выходной С7 - Nichicon Fine Gold
С9 - Wima MKS
Все резисторы Thin Film
Вы в LTSpice схему прогоните. Я не большой гуру, конечно, но не увидел ни одного показателя, по которому она лучше LT3045, например. В нем, например, ведь тоже есть высокоточный источник тока, выходное напряжение задается нагрузочным резистором, соответственно.
Т.е. это вполне подобные схемы.
Кстати, обращаю внимание, что обычно используют заметно более шумные, зато дешевые ИОН. Это я взял LTC6655.
Схемы типовые почти одинаковые, но в том то и дело что в дискретном варианте весь смысл в хороших компонентах, с хорошими показателями, нет смысла делать их(дискретные варианты) и экономить, проще купить готовое в кремнии.
LTC6655 - хорошо, если была бы версия с выносным кондером noise reduction то было бы еще лучше(уменьшение шума заметно на слух)
R1 скорее всего очень много, с 100R-1000R должно быть лучше
C5 скорее всего не нужен
С9 лучше убрать, особенно MKS, в этом месте шунт дает только эффект с выделением определенных диапазонов, шунт или полноценный кондер нужен около питания ОУ, даже обязателен, можно даже отделить питание ОУ резистором(10ом) по пути питания а потом поставить конденсатор
R5, С6, С7 мне не очень понятны, я бы попробовал без них и добавил 100pf между выходом ОУ(до R2) и -IN


