осталось верить в то, что китайская микросхема нонейм совпадает с даташитом оригинальной. Что никак не отменяет того факта, что она может оказаться очень благозвучной в конкретных подходящих условиях
Вот тут и сомнения.
Чип 3045 в таком корпусе сейчас на mouser - 8,1$ за 1 шт. стоит.
Если большие партии 500-2500 то 4,8 и 4,55$
А для 1А их там должно быть 2 шт. На фото с али только 1 шт.
А так, да, стабилизаторы на 3045 выдают отличный звук!
Если вы сами не отключили,он включен wmm apsd .
сравниваю на нетисах 3045 и 1963A и выбрал бы 3045.
не знаю в чем причина, но нетис с платкой 1963А искажает сцену в моем сетапе.
Очень интересно! Спасибо за опыт!
А подскажите ссылку на Ваш 3045?
– такой? Или другой?
– там действительно есть 1А и его хватает? Или 0,5А и все равно хватает???
У этого продавца там доступны к заказу два вида стабилизаторов:
-
На LT3045 (или LT3094 для негативной полярности) - эти могут дать только 0.5А с соответствующим радиатором
-
Другой на LT3042 с умощнением PNP-транзистором - этот уже 1А тока может дать с соответствующим радиатором
Первый стоит 1169 ₽ (или 1736 ₽ для негативной полярности), а второй стоит 1417 ₽.
Главное, при заказе не перепутать.

Может быть стоит попробовать по такой ссылке?
Регулируемый модуль питания LT3045 за 2 341 ₽
++ доставка 344,87 руб ???
По ссылке выше на фото из вроде бы два. В описании про один и про два сказано.
Не повлияет ли отрицательно PNP-транзистор? Наверное, лучше выбрать вариант в магазине, где есть два LT3042? По ссылке в этом моем сообщении?
Вот думаю, какой бы ещё попробовать выбрать, чтобы сравнить с LT7805 (LT1963A) уже установленным на первом Netis n4???
Что лучше выбрать?
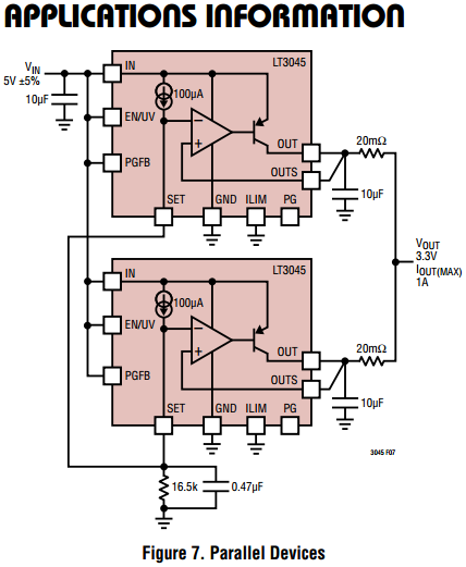
В даташите на LT3045, при запараллеливании для удвоения тока, рекомендуют ставить на выход каждой микросхемы балластные резисторы 20мОм
А тут их нет
Всё же по первой ссылке стабик LHY, версия на 1А с транзистором, мне кажется, будет лучше.
С какой стати? Куча классных блоков питания построены на биполярных транзисторах. Если транзистор не левый поддельный, то нормально будет.
К тому же сам производитель микросхемы LT3042 рекомендует именно такую схему с PNP-транзистором:

Вот еще вариант, пользую такой, пришлось перенести в новый металический корпус, что скорее плюс. Питается от ferrum hypsos.
Или сразу подключить какую платку???
Линейный стабилизатор LT3042 за 2 028 ₽ - уже со скидкой -15%
У нее вроде как уже есть свой встроенный lt3042? И к ней нужно только транс?
Сейчас питание выглядит так:
– сначала такая платка на 5В, с lt3042,
– затем она подключена к Netis n4, в котором установил LT7805 (LT1963A)
Это получается два раз стабилизируется напряжение? Каждый стабилизатор, регулятор (lt3042, потом LT7805 (LT1963A)) добавляют свои шумы???
Ещё как вариант заказал ЛБП у А.Шокера на 5В 3
2,5А, попробовать его тоже, на Мундорф и Элна Церифайн. Значит стаб будет после него тоже?
Но если два стаба много, и лучше один, может его от А. Шокера ЛБП поставлю на коммутатор Zuxel ES-108A v3?
Но у него тоже внутри уже есть свой стаб?
Как лучше и как правильно? Прошу прощения за вопросы, по образованию гуманитарий, но тема эта очень интересная, хотелось бы все сделать, разобраться.
Вы же собрались менять стабы 3.3V внутри Нетиса? Их нужно соединять с платой супер-короткими сантиметровыми проводками.
А с этой большой платой врятли получится компактно разместить. Эта плата хороша как предварительный стаб на 5-6 вольт сразу после траснформатора. И она сделана точно по такой же схеме LT3042+PNP-транзистор, только транзистор помощнее стоит для тока в 1.5A, ну и диодный мост с фильтрующим конденсатором уже имеются, и какой-никакой радиатор, хотя я бы постаил побольше радиатор.
Могу наверное и к плате роутера максимально прислонить плату питания.
Сейчас, конечно, стаб LT7805 (LT1963A) подключен сразу на электролиты на плате +вход и -масса, а +выход на коротеньком проволочке 3см.
Значит не повредит более качественный и по мощнее отдельный линейный блок питания перед Netis n4 со установленным в него стабом на 3,3В и PNP транзистором, например
Если примените ультра-малошумные стабы как вышеописанные, то шумы добавляться не будут. Наоборот, предварительный стаб уменьшит шумы и облегчит работу внутреннему стабу.
Поэтому внешний хороший блок питания на на 5-6V, плюс ультра-малошумный стаб 3.3V внутри у самого потребителя - это проверенное решение.
использую такие, как тут уже неоднократно мелькали:
нравится, что можно легко менять выходной вольтаж.
можно использовать как два отдельных выхода, так и запараллелить.
два входа - под АС и DC. в общем максимум функционала и плата аккуратно сделана.
единственно думаю на что бы хорошее поменять выходные полимерники
только их там нет и не будет. У меня есть ) 4 месяца ехали. Вот думаю продать излишки или пусть лежат
Уважаемые мужчины, с праздником!
Знающие люди, прошу совета. Едет ко мне первый стример в жизни (Teac 701), вот готовлю пьедестал). Стоит на кухне общий “грязнобережный” роутер Keenetic GIGA, в комнате рядом со стримером планируется “чистобережный” роутер/точка доступа, LAN кабель из него входит в стример. Вопросы:
- Необходим гигабитный выход или 100Мб канала хватит для незаикающегося DSD из локальной коллекции?
- Хочу слушать TIDAL, а VPN на основной роутер ставить невозможно, хочется поставить его на “чистобережный”. Знающие люди говорят, что такое извращение, как точка доступа с установленным там VPN реально только с использованием роутера Mikrotik с сопутствующими танцами не моего уровня компетенции. Возможны ли другие варианты решения?
Буду признателен за советы.
Да, действительно, написал на Авито, мне ответили, что в апреле ждут 3,3В на 3А распиновка 78 и 317. Цена сейчас заявлена 3350руб.
Сергей, подскажете, пожалуйста, как Вам Sparkos Labs? Получилось ли сравнить их с чем-то ещё? Например с Lhy audio? Особенно интересно на Netis n4? Если возможно, поделитесь пожалуйста впечатлениями.




