🚘 Акустика Diatone — как Mitsubishi Pajero только акустика

Мне пред не нужен, думаю предусилитель лишнее звено, дополнительная раскраска звука.

У меня

Diatone ds5000 + Sansui BA3000
И
Diatone ds505 + Sansui 907 mos limited

Предусилителями не пользуюсь, единственно использую пассивный релейный селектор каналов и регулятор громкости Никитина на Sansui ba3000, так как на усилителе два регулятора и один вход.
У мослимитеда использую встроенный пред, без паровозов и костылей, мослимитед прекрасный усилитель!

Мне нормально

2 лайка

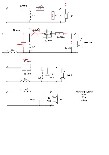
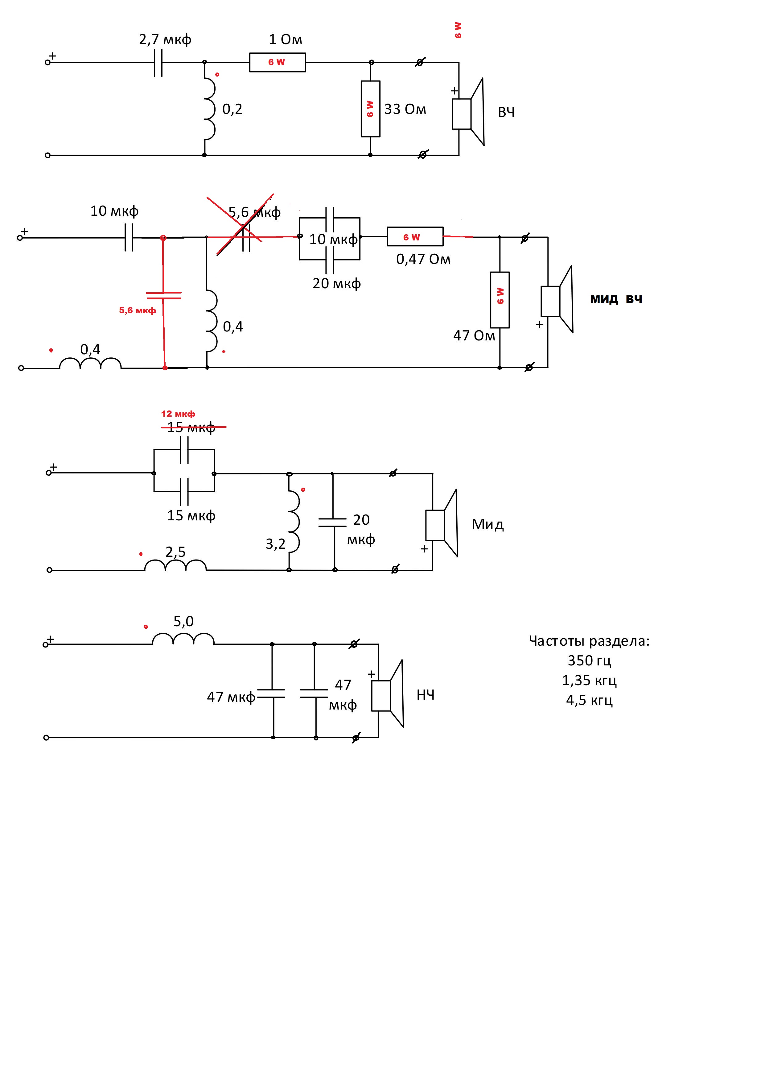
Ставят параллельно несколько как правило если в ряду номиналов нет нужного, либо из-за габаритов. Исключение - это например шунтирование электролита пленкой.

Да, есть ошибка (если у кого возражения - поправьте). Исправления указаны красным цветом. Один номинал конденсаторов в СЧ тоже другой (по крайней мере у меня). Начало катушек указал. Все резисторы 6 ватт. Электролиты биполярные.

Насколько я понимаю, Вы вскрыли свои. С какой целью?

Что за диатоны ?

Ну речь шла о DS-3000, соответственно это их кроссовер.

Извиняюсь за настойчивость. Собрался в своих 3000х конденсаторы заменить. Если Вы в своих что то меняли, хотелось бы обсудить некоторые моменты.

Я покупал изначально для аппгрейда. Давно. 18 февраля 2022-го в Таганроге… :neutral_face: Сами понимаете что случилось сразу вскоре. Пока в процессе, были и другие дела. Но комплект для нового кроссовера давно куплен. 8 кг примерно…
По какому либо результату я Вам ничего не смогу сказать. Я и девственные не слушал. А эти стоят в разобранном состоянии. Хотя и много чего сделано, но в основном по корпусу.

Судя по весу, это уже будут не дайтоны :upside_down_face:

А у меня и не стояла задача получить девственницу.

А вот по звуку получится точно “девственница”, только имя будет таким же :blush:


К этому еще несколько катушек с воздушным сердечником плюс провода, клеммы и мелочевка

Будет видно. Точнее слышно.

1 лайк

В этом комплекте катушки тоже есть? За счёт чего такой вес?

Катушки и весят)